沈阳音乐学院
211 |
985 |
双一流 |
艺术
辽宁省
本科
省重点
公办
9916
紧张、严肃、刻苦、虚心
024-23894405
http://www.sycm.edu.cn/
更多 >
图片
院校首页
历年分数
历年分数
历年分数
普通类
艺术类
体育类
招生计划
院校计划
投档规则(艺术)
投档规则(体育)
招生政策
招生简章
招生资讯
探校攻略
探校攻略
探校攻略
探校攻略
探校攻略
探校攻略
院校首页
> 招生简章
2024年沈阳音乐学院本科招生简章
2024-01-23 09:03:16 分享至:
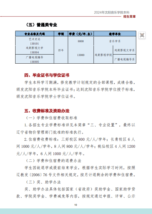
招生简章
招生资讯
2024年沈阳音乐学院本科招生简章
2024-01-23 09:03:16